Intake system BMW E92 M3 Black Matte Carbon Eventuri
Questions before you buy?
Get in touch with us — our specialists will guide you and help you choose the right part. We respond quickly and run our store with full reliability.
Intake for BMW E92 M3
Power Increase on Dyno: 8-10 HP, 10-12 Nm
Power Increase on Road (Insoric dyno): 16 HP, 14 Nm
Intake Air Temperature Difference compared to ambient:
- Stock 7.5°C
- Eventuri 4.5°C
V-Box Measurements: 0.3 seconds reduction in 100-200 km/h time
The Eventuri intake for the BMW E92 M3 is the result of extensive research and optimization aimed at enhancing one of the best-designed factory intake systems we've seen. The stock E92 intake is ingeniously designed with excellent airflow and a naturally aspirated air feed system. However, upon closer inspection, we identified limitations in the intake tube connecting the Airbox to the intake manifold. By redesigning the intake system, we were able to allow the V8 engine to breathe with greater efficiency, thus increasing power. In addition to the new pipe design, we also identified another restriction in the air feed system. To address this, we designed a channel to increase airflow through the intake, further reducing intake temperatures and adding engine power.
Performance Testing
Dyno tests showed a consistent power increase of about 9 HP and 11 Nm. The increase is not only in maximum power but is present throughout the RPM range. This translates to increased response both under partial and full load on the road, with the car accelerating decidedly faster to the redline. Tests were conducted on the same day, during the same time period, with temperature monitoring to ensure consistency. The car was first tested with the factory intake system - hood closed. Then the car was left on the dyno and the Eventuri intake was installed. The car was tested again - hood closed. Multiple runs were performed with both configurations to obtain consistent results.

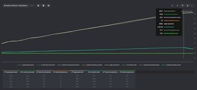
The system was also tested using road testing equipment (Insoric dyno). On the road, airflow is much better than what can be achieved on the dyno, allowing the intake system to perform better. The graph below shows the difference the Eventuri intake system makes on the road compared to the stock Airbox. The measured increases were 16 HP and 14 Nm: The solid line represents the Eventuri intake system, and the dashed line represents the factory airbox. The red line indicates crankshaft power, and the blue line - wheel power.

Intake Flow and Temperature Data Logging
To monitor and record output data from the engine control unit (ECU), we used diagnostic tools from Bavarian Technic. The car was equipped with the standard system, and then data was recorded in 4th gear to the redline. Then the Eventuri intake was installed, and the same method was applied. The results show that the mass airflow with the Eventuri intake is higher across the engine's RPM range - with a greater difference at higher RPMs, where limitations in the standard system become more apparent. Additionally, the difference between ambient temperature and intake air temperature (IAT) is also smaller with the Eventuri intake, due to accelerated airflow through the Airbox via the air scoop. Below are two screenshots of the data logging results, one at around 5000 rpm, and the other at around 8300 rpm.
Data Logging Summary:
Intake Air Temperature Difference at around 5000 rpm compared to ambient:
Stock intake = 9.6 degrees Celsius
Eventuri intake = 5.3 degrees Celsius
Airflow at around 5000 rpm:
Stock intake = 635 kg/h
Eventuri intake = 650 kg/h
Intake Air Temperature Difference at around 8300 rpm compared to ambient:
Stock intake = 7.6 degrees Celsius
Eventuri intake = 4.7 degrees Celsius
Airflow at around 8300 rpm:
Stock intake = 1168 kg/h
Eventuri intake = 1202 kg/h
Acceleration Testing
Finally, we conducted road tests using a Vbox device to record acceleration from 100 to 200 km/h. During the Vbox tests, our test car was equipped with a standard catalytic converter and Stage 2 tuning for all test runs. Tests were conducted on the same road section - again on the same day to minimize variables. The results show that adding just the intake resulted in a reduction of 100 to 200 km/h acceleration times by about 0.3 seconds, which is a significant change at such speeds.
Acceleration Test Results Summary:
100-200 km/h with the standard intake = 9.56 seconds
100-200 km/h with the Eventuri intake = 9.236 seconds


Eventuri BMW E92 M3 Kit
The Eventuri E9X M3 intake system consists of several components designed to fulfill a specific task and crafted with the utmost care

Each intake system comprises:
- Carbon fiber intake tube
- High-flow conical polyurethane filter
- Carbon fiber inlet scoop
- CNC machined breather adapter
- Laser-cut stainless steel debris shield
- OEM specification silicone coupler and clamps
Carbon Fiber Intake Tube

The intake tube is designed to improve airflow compared to the standard tube - from the filter to the intake manifold. It's a one-piece design with no internal interfaces, providing a much smoother path for airflow. Additionally, the transition geometry involves going from a round opening for the filter to an oval outlet for the intake manifold. This is a much more efficient shape change compared to the standard tube, which has to transition from a rectangular opening for the filter to an oval outlet for the intake manifold.
To appreciate the improvement in the tube's design, we need to take a closer look at the standard system:

As seen - the standard intake tube has 2 accordion sections, which serve to provide the tube with some flexibility during engine movement. These sections introduce several internal interfaces for incoming airflow, causing turbulence and thus a less efficient path for performance. The Eventuri tube, on the other hand, lacks internal interfaces, allowing the airflow to remain laminar, enabling the engine to breathe more efficiently.

Another drawback of the standard tube is the large internal wall at the connection point with the standard filter. This exposed wall causes airflow to swirl as it enters the tube from the filter, due to the abrupt change in geometry from the filter's rectangular opening to the more oval shape of the tube.

Now, we can compare this with our tube design, which has a much more gradual shape change, from a round opening at the filter end to an oval opening at the intake manifold end:
Flexibility and Movement
An important challenge was to overcome the requirement for movement along with the engine. Instead of using flexible silicone hoses (which would introduce similar interfaces as in the case of the factory tube), we designed the tube itself to be able to move with the engine. The tube has a flexible neoprene belt around the part that connects to the factory Airbox. This section seals the tube to the Airbox while allowing movement both inside and outside the Airbox with engine movement. By allowing the tube itself to move - we managed to create the smoothest airflow path possible.

Carbon Fiber Inlet Scoop

The E92 M3 intake system is fed with cold air from two sources: the lower one below the headlights and the upper one behind the kidney grilles. The primary source is the lower one below the headlights, as it connects directly to the Airbox with minimal direction change and a large opening to the intake. It's also a high-pressure area in the car, and airflow moves through the intake system from the bottom to the opening at the top connecting to the inlet opening in the hood. The second source behind the kidney grilles, although welcomed, provides much less airflow to the Airbox than the lower source. This is because airflow must change direction twice by 90 degrees, and also because the channel narrows significantly before entering the intake.
Looking closer at the lower channel, it becomes evident that the channel has a large ledge that folds back on itself just before the opening to the Airbox. This acts as a barrier, limiting direct airflow into the Airbox by reducing the entry flow velocity.

By designing a scoop to sit on top of the factory channel and rise earlier to eliminate this ledge - airflow can now pass freely from the channel to the Airbox without restriction.

Airflow is much smoother, resulting in a significant increase in the velocity of incoming air to the Airbox. This allows for a reduction in intake temperatures compared to the situation without the scoop: we recorded intake temperatures on the road, where we managed to lower the intake temperature by 2 degrees using the scoop. To illustrate the effectiveness of the scoop, we conducted a simple experiment with a leaf blower generating airflow and an airspeed meter to measure the speed of incoming air to the Airbox. We positioned the blower in one place to blow air directly into the lower channel and placed the meter inside the Airbox to measure the incoming airspeed. The results showed a significant increase in velocity of almost 50% using the scoop.
Debris Shield
The final element is the debris shield, attached to the filter - its purpose is to deflect contaminants and water from directly hitting the filter. With the increased airflow to the Airbox via the scoop, this is a significant complement. It has no negative impact on performance as the airflow is not hindered by the Airbox - temperatures are still lower than in the standard system.

Type of warranty: manufacturer's warranty.
Warranty period: 24 months.
The manufacturer's warranty means that in the event of a defect or malfunction, the product will be repaired or replaced by an authorized service center. In most cases, proof of purchase (receipt or invoice) is required.
To submit a warranty claim, please contact our store via the warranty claim form. The product must be sent back to us at your own expense. If the claim is approved, we will refund the shipping costs upon presentation of proof of payment.
If you have any questions regarding the warranty conditions or the status of your claim, please contact our customer service department.

















































